在“卷心菜”时代,
如何稳稳地走好自己的路?
最近有不少家长都在咨询:
孩子今年大三,眼瞅着明年要毕业了,就业压力有点大,想让他深造下,是选留学还是国内考研? 考研、留学还能一起准备? 孩子都大三了,还来得及吗?
求职门槛水涨船高
升学读研却越来越卷!
究竟保研、考研or留学?
无需选择 你都可以要!

多规划适用哪些学生?
●第一类
大一、大二、大三,有国内考研和出国留学双重计划,想要在大四毕业之后,无缝连接、稳妥上岸的同学。
●第二类
大四参加了国内研究生考试初试,但是结果不理想,又不愿二战或者Gap一年,想要闪电留学的同学。


早晚要读研 读研要趁早
近年来,越来越多同学选择本科毕业后深造读研,越来越多的企业将研究生学历作为招聘门槛。反过来,入职门槛的提高也进一步导致了越来越多的同学选择毕业后继续读研。

图源网络
前几年,不少同学在大三大四时还会纠结毕业后选择就业or读研。而如今,大部分同学都会先尽量争取读研,升学无果后才会被迫就业,即使暂时就业也一般有着工作几年后继续读研提升学历的想法。毕竟,学历贬值越来越严重、求职升职对学历的要求越来越高,谁也无法预料未来,只能尽量增加手中的筹码。

如今,不仅内卷严重的市场化机构越来越强调学历在求职和升值加薪中的重要性,对于安稳的体制内,研究生学历在选岗、级别、待遇、晋升空间等方面也有着明显的优势。总的来看,在这个时代,好像读研只是早晚的事了……

保研、留学or考研?
三种升学路径对比
近几年,考研报考人数从2016年的177万人上涨到2022年的457万人,许多机构预测2023年考研人数将突破500万。考研究竟有多卷?“国家线一年涨10分”“380没学上“曾经对学校爱答不理,调剂时却高攀不起”“二战、三战,换学校、换专业,只为能上岸”……这些都不是在贩卖焦虑。

关于保研、留学还是考研,是一个关乎每个人发展路径选择的问题,需要结合每个同学的自身喜好、职业规划等因素,做出适合自己未来发展的选择,不同路径,不同风景。但除了考虑自身的主观意愿外,三种路径各自的客观特点及优劣势也是不可回避的现实问题。
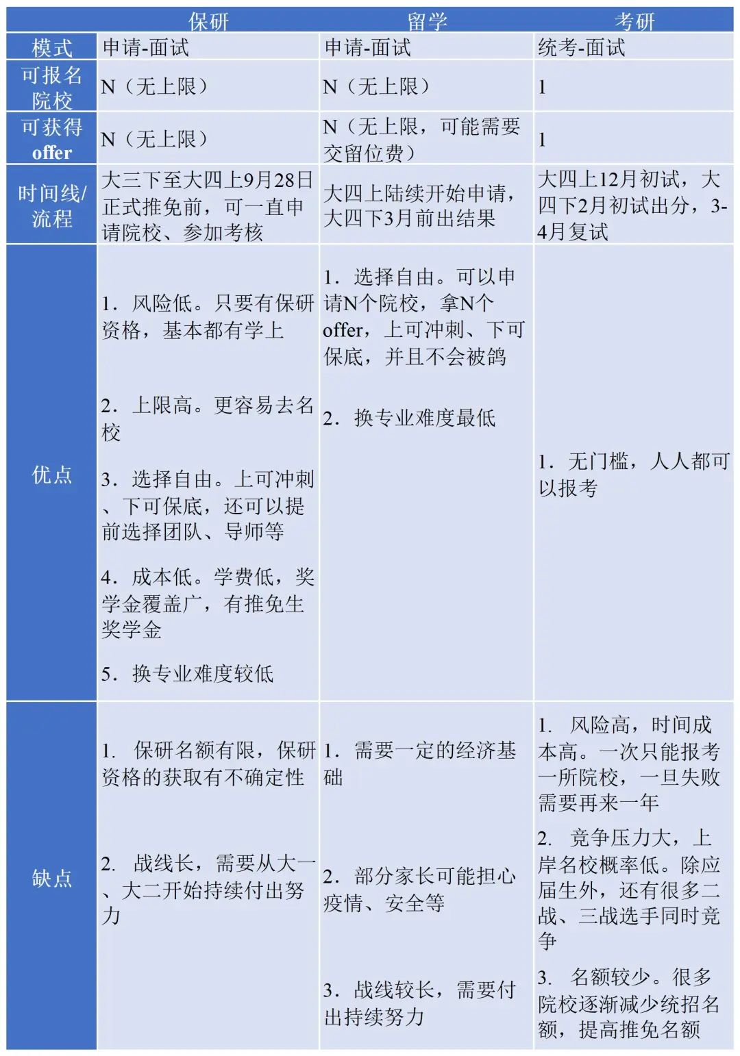
这里对比了保研、留学、考研的特点和优劣势:

总结
由此可见,保研和留学都需要前期努力提升个人背景、丰富个人简历,以在保研和留学申请阶段拿到更多的面试机会和录取offer。而考研中纯应试的比重更大,很多同学备考的刻苦程度丝毫不亚于“超级中学”里那些勤奋的高中生,大学生活变成“高四”,只为考场上的放手一搏。
所以,你需要双保险
多一重升学保障
多一种人生选择
让你进而攻退可守
考研留学双保险,顾名思义就是留学、考研同时进行。同学们在准备考研的同时准备出国留学申请,在整个大学的过程中,美中国际规划老师将长期陪伴,通过合理的目标制定和跟踪,最终一起完成考研和留学申请条件的同时具备。
那么,能否一边准备国内考研一边准备出国读研呢?
从时间上来说,出国留学和国内考研是不冲突的。一般来说,每年12月份是考研初试,1-3月份是考研复试;而海外院校通常分为春季入学和秋季入学两种,只要合理地规划时间,确实可以做两手准备,给自己多一种选择。
从准备过程来说,出国留学和国内考研也是相似的。首先,要确定自己的专业和目标院校;其次,做好时间规划,进行学习、考试;另外,还需要提前准备相关社团活动、社会工作经历等。
从材料上来说,出国留学和国内考研也有很多交叉点。考研必备材料有个人简历、各种证书、获奖证明、成绩单等;留学也需要准备个人简介,证书、获奖证明、成绩单等,另外还需要进行语言考试等。当然有一个出色的语言成绩,在考研复试中也会是一个亮点和加分项!
美中国际辅导概览



一份投资 两份回报
同样的时间
多一种选择
收获国内外多份offer
实现稳妥上岸!

美中国际留学 www.usaedu.net
多元升学-高考留学登科计划
项目亮点:
1、覆盖国家广:包括中外合作办学项目,覆盖英国、美国、加拿大、澳大利亚、日本、韩国、西班牙、法国、德国、马来西亚、泰国、中国香港、国澳门、新加坡等国家地区等。
2、选择更自由:不再“一考定终身”,拥有国内外多项录取选择
3、心态更从容:提前获得海外录取,减轻高考压力,发挥更稳定
4、留学路径多样:海外多国接受高考成绩直录,申请时间灵活
中外合作名校申请计划
上海纽约大学
● 官方定位:中国第一所中美合办、具有独立法人资格的国际化研究型大学。由美国纽约大学与华东师范大学联合创办,无缝接入NYU全球教育体系。
● 核心特色:坐落于上海浦东陆家嘴金融区,打造“小而精”的沉浸式跨文化学习环境。师生比1:8,采用全英文、小班化的通识博雅教育模式。学生可灵活选择遍布纽约、阿布扎比等地的全球流动学习机会。
● 学位证书:毕业生将获得上海纽约大学学士学位证书(中国教育部认可)、本科毕业证书,以及美国纽约大学学士学位证书(与纽约校区证书一致)。
昆山杜克大学
● ·官方定位:由美国杜克大学、武汉大学及昆山市人民政府合作创办的非营利性中美合办大学。旨在建设世界一流的以通识博雅教育为特色的大学。
● 核心特色:位于江苏昆山阳澄湖科技园,校园环境优美。传承美国杜克大学的先进教育理念和标准,采用跨学科的课程体系,鼓励学生自由探索。师资力量雄厚,超过80%的教授来自杜克大学。
● 学位证书:毕业生将获得昆山杜克大学学士学位证书(中国教育部认可)、本科毕业证书,以及美国杜克大学学士学位证书(与杜克大学主校区证书一致)。
两校申请流程
学校 | 申请系统 | 核心材料与环节(针对高考生) | 我们的定制化支持 |
上海纽约大学 | 上纽专属申请系统 | 初审材料: - 高中成绩单 - 250字英语文书(Are you a bridge builders?) - 活动与成就证明
面试及校园日活动: - 线上AI录像面试 - “校园日活动”(含全英文模拟课堂、写作、团队活动、面试等综合评估) | 全流程深度指导: • 文书精修:深挖个人特质,精准回应“如何帮助/领导他人;如何解决问题;如何应对挑战” • AI面试特训:针对AI面试题型进行策略辅导与模拟演练 • 校园日全真模拟:中教外教联合辅导,覆盖模拟课堂、团队协作、一对一面试 • 英语沟通力强化:提升学术英语表达与跨文化交际能力 |
昆山杜克大学 | 昆杜专属申请系统 | 初审材料: - 高中阶段成绩单(必须提供) -高中生综合素质评价表以及课外活动荣誉证明(非必须提供) -标准化考试成绩(非必须提供)
面试及校园日活动: - 线上AI录像面试 - “校园日活动”(含写作笔试、面试以及团队活动等综合评估) | 全方位精准赋能: • 材料包优化:指导活动列表填写与文书构思,突出领导力与独特性 • AI面试特训:针对AI面试题型进行策略辅导与模拟演练 • 校园日辅导:笔试(批判性阅读与写作)技巧与面试实战模拟 |
QS100混申无忧计划
国家无忧:美、加、英、澳、港、新、瑞、德等多国/地区混合申请,打破地域限制。
院校无忧:精选QS世界大学排名前100名校,专注高端升学。
价格透明:无隐藏排名费、无国家加报费,全拒按合同协议退费。
导师全程护航:留学顾问 + 背景规划顾问 + 职业规划导师 + 硕士学长学姐 + 外籍文书导师五位一体全程陪伴。
文书定制:中外籍导师联合打造,一对一高端文书定制与润色。
职业对接:匹配名企在职导师,Case by Case 深度职业规划指导。
2025-10-19
2025-10-20
2025-10-17
2025-10-17
2025-10-24
2023-05-09
2025-10-19
2025-11-21
2025-09-17
2025-11-04