这年头还水硕士,
醒醒吧!
QS排名已成过去式,
在这个信息如此透明的时代,
还琢磨着通过水硕实现学历逆袭的孩纸,
咱还是先上网看看最新消息,
权衡利弊后再做决定也不迟!!

严抓“水硕”,重新洗牌。
.近日谨防被“水硕”骗!中国打击行动全面展开! 8月19日,由全国高校信息资料研究会与中国人民大学评价研究中心联合研制的《境外大学学科分级目录(人文社会科学)》在京发布!

中国人民大学教育学院院长、评价研究中心执行主任周光礼介绍,目前留学归国人员中出现“水硕”“水博”的现象日趋严重,在人文社会科学领域表现得尤为明显。 “水硕”“水博”的泛滥源于我国缺乏跨国教育质量评价标准,这不仅导致我国在全球高等教育治理中丧失话语权,而且导致国家高端人才引进和学生出国留学缺乏必要的跨国高等教育质量信息,不利于我国建设世界重要的人才中心和创新高地。
据了解,这是我国首个跨国高等教育质量评估框架,有力填补了我国跨国高等教育质量保障体系的空白。 网传,这可能会成为以后国内HR看待海归大学的背景考核依据!广大留学生要注意了
中国首次发布《境外大学学科分级目录》 发布目的: 1、为国内用人单位及出国人提供境外高等教育质量信息 2、现有排名普遍重科研轻教学 3、现有排名不能有效评价人文社会科学水平 4、现有排名不能有效评价人才培养质量 排名方法: 该排名选取了包括哲学、语言文学、历史学、艺术学、工商管理、经济学、法学、社会学、政治学、公共管理、新闻传播学、图书与信息管理、教育学等13个国际通用人文社会科学学科领域作为评价对象,从学术创新与人才培养两个维度,对境外1万余家学术机构的相关学科实力进行了评价分级:得出《境外大学学科分级目录(人文社会科学)》。 得分前2%评为A+ 前5%评为A 前10%评为A- 前40%评为B 前70%评为C 在这份榜单中,英美澳三大留学生目的地可以说是赢麻了!而且,真正优秀的院校不论在哪个榜单中都能名列前茅!



PART 01-评价分级 根据官方公布,研究团队选取了哲学、语言文学、历史学、艺术学、工商管理、经济学、法学、社会学、政治学、公共管理、新闻传播学、图书与信息管理及教育学等13个国际通用的人文社会科学学科领域作为评价对象。 从学术创新与人才培养两个维度,对境外1万余家学术机构的相关学科实力进行了评价分级,得分前2%评为A+、前5%评为A、前10%评为A-、前40%评为B、前70%评为C,得出《境外大学学科分级目录(人文社会科学)》。 在对学科进行分级评价的基础上,研究团队进一步将评价范围内学术机构入选13个学科A+、A、A-的情况进行加权汇总,得出《境外大学学科综合竞争力分级目录(人文社会科学)》,综合得分前2%评为A类、前5%评为B类,其余为C类。 境外大学学科分级目录 【公共管理学】
【经济学】
【工商管理学】
【法学】
【新闻传播学】 【教育学】

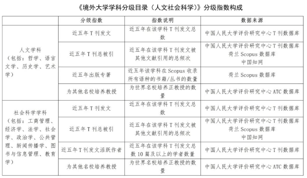
PART 02-分级指数构成 此次名录中的人文学科(哲学、语言文学、历史学、艺术学)名录的指数构成是这些院校近五年T刊发文、近五年T刊总被引、近五年出版专著、为其他名校培养教授等。 而社会科学学科(工商管理经济学、法学、社会学、政治学、公共管理、新闻传播学、图书与信息管理、教育学)名录指数构成是这些院校近五年T刊发文、近五年T刊总被引、近五年T刊发文活跃作者、为其他名校培养教授等。 PART 03-排名亮点 《境外大学学科分级目录》将境外915所高校的学科综合竞争力分为三个等级,分别为A类(145所),B类(356所),C类(415所)。 令人惊喜的是在这份排名中,美国大学的学术实力依然遥遥领先 A类: 共有40所。哈佛大学、密歇根大学、加州伯克利、南加大、加州大学圣塔芭芭拉分校、纽约大学等大学均上榜。 这类大学也是所有留学学生的首选。 图片来源:中国人民大学评价研究中心官网 B类: 这类大学也是不错的选择,全美排名一般50名,不乏很有名气的私立学校。 比如图拉内大学(Tulane University)是一所一流私立研究型大学。该校成立于1834年,是美国南部最古老的私立大学之一。在2023年US News美国大学排名中位列第56位。 图片来源:中国人民大学评价研究中心官网 C类: 这类大学的数量是占比最多的,含金量偏低,在留学选择时,可谨慎选择。 图片来源:中国人民大学评价研究中心官网 写在最后 从榜单不难看出,我们所熟知的常春藤与G5院校依然榜单上占据较好评级,人文社会科学综合竞争力位居前列。 小美也再次提醒各位同学,此次发布的《境外大学学科分级目录》Cover了本土人文社科的文化性与地域性,不仅对于申请人文学科的同学来讲是一个较好的参照物,并且针对考虑回国的同学们也可以做到心中有数。 留学这场赛道,有时候拼的就是信息差, 很多人看似努力却一直在做无用功, 殊不知打破信息鸿沟, 方可翻山越岭,与梦想相拥。










美中国际教育展 10月14日(周六)13:30 美中国际第32届国际教育展重磅来袭! 本次展会将邀请海外留学工作12年,帮助数百位学员成功申请顶级实习及工作的知名导师亲临现场,协助分析留学生海内外就业趋势及硕士回国就业认可度,高效拿offer,更多惊喜福利等你解锁~
时间 10月14日(周六)13:30 地点 成都锦江东大明宇豪雅酒店2楼 嘉宾 雅思考试局代表/宾夕法尼亚大学校友招生官/王牌留学导师团/语言提分明星导师/优质国际化学校负责人/求职就业指导老师/百所世界院校招生代表... 预约有礼 即日起至9月30日,通过线上预约报名教育展,到场后专享2024全球留学地图(纸质版)一份!


多元升学-高考留学登科计划
项目亮点:
1、覆盖国家广:包括中外合作办学项目,覆盖英国、美国、加拿大、澳大利亚、日本、韩国、西班牙、法国、德国、马来西亚、泰国、中国香港、国澳门、新加坡等国家地区等。
2、选择更自由:不再“一考定终身”,拥有国内外多项录取选择
3、心态更从容:提前获得海外录取,减轻高考压力,发挥更稳定
4、留学路径多样:海外多国接受高考成绩直录,申请时间灵活
中外合作名校申请计划
上海纽约大学
● 官方定位:中国第一所中美合办、具有独立法人资格的国际化研究型大学。由美国纽约大学与华东师范大学联合创办,无缝接入NYU全球教育体系。
● 核心特色:坐落于上海浦东陆家嘴金融区,打造“小而精”的沉浸式跨文化学习环境。师生比1:8,采用全英文、小班化的通识博雅教育模式。学生可灵活选择遍布纽约、阿布扎比等地的全球流动学习机会。
● 学位证书:毕业生将获得上海纽约大学学士学位证书(中国教育部认可)、本科毕业证书,以及美国纽约大学学士学位证书(与纽约校区证书一致)。
昆山杜克大学
● ·官方定位:由美国杜克大学、武汉大学及昆山市人民政府合作创办的非营利性中美合办大学。旨在建设世界一流的以通识博雅教育为特色的大学。
● 核心特色:位于江苏昆山阳澄湖科技园,校园环境优美。传承美国杜克大学的先进教育理念和标准,采用跨学科的课程体系,鼓励学生自由探索。师资力量雄厚,超过80%的教授来自杜克大学。
● 学位证书:毕业生将获得昆山杜克大学学士学位证书(中国教育部认可)、本科毕业证书,以及美国杜克大学学士学位证书(与杜克大学主校区证书一致)。
两校申请流程
学校 | 申请系统 | 核心材料与环节(针对高考生) | 我们的定制化支持 |
上海纽约大学 | 上纽专属申请系统 | 初审材料: - 高中成绩单 - 250字英语文书(Are you a bridge builders?) - 活动与成就证明
面试及校园日活动: - 线上AI录像面试 - “校园日活动”(含全英文模拟课堂、写作、团队活动、面试等综合评估) | 全流程深度指导: • 文书精修:深挖个人特质,精准回应“如何帮助/领导他人;如何解决问题;如何应对挑战” • AI面试特训:针对AI面试题型进行策略辅导与模拟演练 • 校园日全真模拟:中教外教联合辅导,覆盖模拟课堂、团队协作、一对一面试 • 英语沟通力强化:提升学术英语表达与跨文化交际能力 |
昆山杜克大学 | 昆杜专属申请系统 | 初审材料: - 高中阶段成绩单(必须提供) -高中生综合素质评价表以及课外活动荣誉证明(非必须提供) -标准化考试成绩(非必须提供)
面试及校园日活动: - 线上AI录像面试 - “校园日活动”(含写作笔试、面试以及团队活动等综合评估) | 全方位精准赋能: • 材料包优化:指导活动列表填写与文书构思,突出领导力与独特性 • AI面试特训:针对AI面试题型进行策略辅导与模拟演练 • 校园日辅导:笔试(批判性阅读与写作)技巧与面试实战模拟 |
QS100混申无忧计划
国家无忧:美、加、英、澳、港、新、瑞、德等多国/地区混合申请,打破地域限制。
院校无忧:精选QS世界大学排名前100名校,专注高端升学。
价格透明:无隐藏排名费、无国家加报费,全拒按合同协议退费。
导师全程护航:留学顾问 + 背景规划顾问 + 职业规划导师 + 硕士学长学姐 + 外籍文书导师五位一体全程陪伴。
文书定制:中外籍导师联合打造,一对一高端文书定制与润色。
职业对接:匹配名企在职导师,Case by Case 深度职业规划指导。
2025-02-17
2023-08-25
2024-12-04
2025-11-13
2025-09-17
2023-09-05
2024-08-19
2025-10-28
2025-10-28
2025-10-20