每一位拥有留学梦想的同学们,就像是在海上的航海家,从学校选择到申请规划,到最终获得心仪的OFFER,需要一段极其漫长的时间,可能会面临狂风海浪,也可能会迎接和煦灿烂的骄阳。
我们想成为这些航海家们的指引者,于是针对不同年龄段和申请需求的客户群体,独立研发出了“全球留学灯塔计划”,在软实力规划提升和留学全程申请等方面提供专业的指导,让在同学们朝留学梦航行的路上,顺利克服难题,最终成功就读理想的名校。
Q
什么是全球留学灯塔计划?
美中国际教育集团(GreatChina International Education),中国十大国际教育品牌机构,国际学校30周年杰出贡献教育集团。在美国,美中国际是经美国联邦政府和州政府批准注册,并由中国驻美国洛杉矶和休斯敦使馆权威认证的著名国际文教机构; 在中国,美中国际是经中国教育部、工商局、公安部、 外专局、民政局合法注册和资质认证的综合性国际教育文化机构。
27年专注国际教育与全球留学360°一站式无忧出国服务,拥有100多名招生官面试指导,美中国际独创中外双导师1对1咨询服务,拥有300名中外专家顾问与教师员工团队、10地中美教育机构、学校和培训中心。
在强大的企业背景、师资力量、丰富成功案例的加持下,美中国际独创了全球留学灯塔计划(本科和硕博),集合背景规划、线上、线下海内外学术导师一对一进行指导、全程留学申请服务为一体,致力于从能力培养与引导的角度多元化的帮助有着海外梦校目标的中国学子。

Q
灯塔计划包含是什么内容?
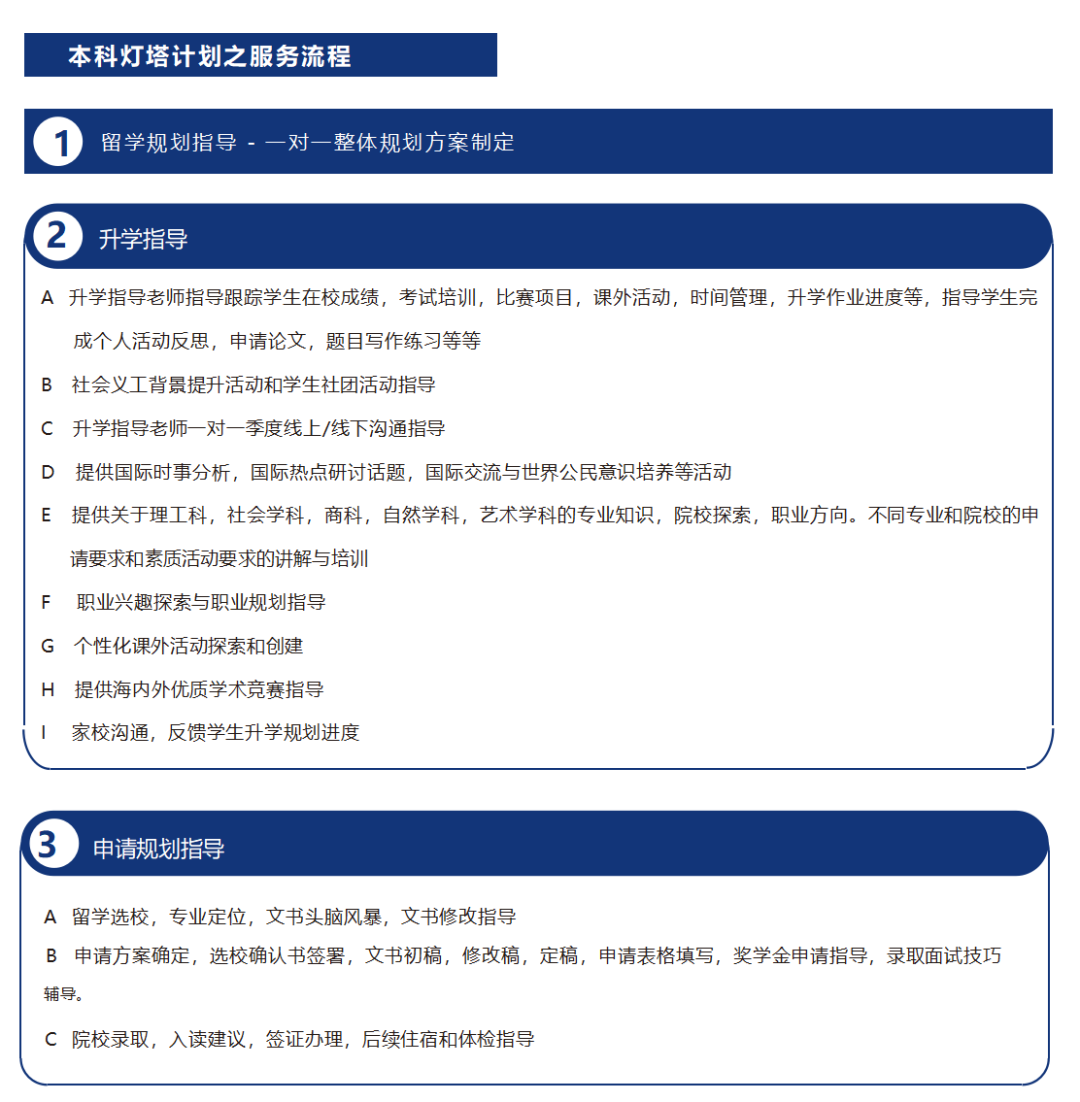
灯塔计划有丰富的线上课程、专业的学术和职业指导,以本科灯塔计划、硕博灯塔计划为例,包含了背景提升、申请全套服务。

海外留学要的不仅仅是托福/雅思的分数达到学校的录取要求,最重要的是,学生需要去匹配灵活多样的海外大学评估标准。因为海外大学更希望从整体的申请材料中,看到一个有学术潜力、有个性化特点、有多元化能力的申请人。


所以本科灯塔计划的导师团队,将从多维度给与指导,包括专业选择、活动规划、如何规划和利用自身的资源与优势,让学生成为具备最强申请竞争实力的黑马。
硕博灯塔计划的海外学术导师包括来自于美国、英国、加拿大等世界顶尖名校的研究生院教授及研究生院招生官,在顶尖海外大学就读的硕士和博士,以及在国内外顶尖企业工作超过5年以上的海归人士。

而国内申请导师以及背景规划导师,均为从事背景规划和申请指导领域至少服务五年以上的专业高级导师。可以说,硕博灯塔计划汇聚了海内外最优秀的学术和留学指导导师,给与学生最个性化的一对一的留学和背景规划指导。


导师们对自身专业领域的研究方向非常熟悉,也非常清楚这些领域的硕博项目想要招什么样的申请人,能给与学生精准的背景规划和申请方面的指导;
更重要的是,海外学术导师自身拥有就读和申请这些学校的经验,能给与学生在文书写作中及选校中的指导,尤其是梳理职业规划,挖掘研究经历,匹配申请选校等环节,帮助学生深度挖掘自己在专业领域中的优势,提高对专业领域思考的深度,拓宽思考维度,能对所申请专业及学校有更客观深入的了解,帮助学子最终实现梦想。
Q
灯塔计划的优势是什么?
27年全球留学经验
美中国际教育集团(GreatChina International Education)启程于1996年,中国十大国际教育品牌机构。现已发展为集国际学校、国际课程、出国留学、教育培训、升学规划、研学游学、生涯教育、投资移民、教育科技、外籍招聘十大业务为一体的360°一站式国际教育机构和出国服务平台。目前我们已助力全球50000+学子圆梦留学TOP100院校。
专业王牌导师助阵 杜绝流水线的模板化
灯塔计划是美中国际的明星产品,广受我们客户的认可和支持,并在不断地优化,不断增加个性化指导服务的元素。我们有大量的常春藤外籍导师,美国顶尖大学前招生官资源、丰富的海外学术导师、拥有大量成功案例、并且平均学行业工作经验在7年以上的中方导师团队一对一指导。
李杨 Amber 美中国际全球留学中心总经理
教育部涉外监管网特聘留学专家
中国国际交流协会留学分会特聘专家
擅长领域:海外硕士、博士全奖留学指导,熟悉各个学科领域及大学职业规划指导。
申请案例:哈佛大学、斯坦福大学、麻省理工学院、加州理工学院、牛津大学、剑桥大学、香港中文大学、香港大学、代尔夫特大学、苏黎世联邦理工等。
周盈 Candice 美中国际广州分公司总经理
国际教育规划师
台湾SI家庭教育认证顾问师
擅长领域:国际教育规划、职业规划、专注美高美本美研兼顾英联邦头部院校升学指导。
申请案例:布朗大学、芝加哥大学、康奈尔大学、约翰霍普金斯大学、卡内基梅隆大学、乔治敦大学、纽约大学、纽约大学阿布扎比校区全奖、南加州大学,波士顿学院等。
毛晓月 Sunny 美中国际全球留学留培业务总监
高级家庭教育指导师
擅长领域:熟悉各国留学政策及各种标化考试特点
申请案例:约翰霍普金斯大学、范德堡大学、伦敦政治经济学院、帝国理工大学、香港大学、新加坡国立大学、南洋理工大学等;考试规划:雅思8.0,托110,SAT1500+, GRE325+,AP5+。
外籍导师团队

案例1 马同学,哥伦比亚大学,统计学录取;
案例2 张同学,哈佛大学,数据科学录取;
案例3 张同学 牛津大学 计算机硕士;
案例4 刘同学 耶鲁大学 地质学博士全奖;
案例5付同学,香港大学,金融硕士;
案例6 何同学,新加坡国立大学,金融工程硕士;
案例7 张同学 多伦多大学、英属哥伦比亚大学,计算机硕士
D同学 芝加哥大学(全奖)
Z同学 哈佛大学
H同学 哥伦比亚大学
Z同学 宾夕法尼亚大学
Z同学 布朗大学
T同学 康奈尔大学
H同学 加州大学伯克利分校
W同学 宾夕法尼亚大学
W同学 约翰霍普金斯大学
F同学 西北大学
Y同学 华盛顿大学圣路易斯
G同学 纽约大学
如果你还不知道怎么规划留学的学习时间、什么时候开始学习语言、什么时候递交申学资料、什么申请签证,你还需要一份更加全面的留学攻略。
小美老师号召美中国际留学导师天团,内含哈佛全奖导师/牛剑导师/常春藤外籍导师等,花费3个月的时间,为大家精心制作出了《2024全球留学图谱》 !!


(图谱正、反面)
实体制作,免费包邮到家!只要添加小美老师微信,就能预约领取哦!

我们基于4大权威排名榜单,结合最新留学趋势,从美中国际50000+成功案例库,以及导师超10年的经验,对应留学申请中面临的主要困惑,来进行规划版式、设置内容。
它涵盖了全球TOP50的海外院校介绍及录取要求、全球20个热门专业的解析、主流国家地区择校技巧、奖学金政策,能迅速帮你定位最适合的国家/地区和名校。
这份图谱还盘点总结了主流国家/地区申请时间线、文书写作技巧、多国/地区奖学金政策、申请海外学习时间规划以及丰富的留学、录取文书经验。如果你也想成为下一个OFFER收割机,快来添加小美老师微信预约领取哦!

多元升学-高考留学登科计划
项目亮点:
1、覆盖国家广:包括中外合作办学项目,覆盖英国、美国、加拿大、澳大利亚、日本、韩国、西班牙、法国、德国、马来西亚、泰国、中国香港、国澳门、新加坡等国家地区等。
2、选择更自由:不再“一考定终身”,拥有国内外多项录取选择
3、心态更从容:提前获得海外录取,减轻高考压力,发挥更稳定
4、留学路径多样:海外多国接受高考成绩直录,申请时间灵活
中外合作名校申请计划
上海纽约大学
● 官方定位:中国第一所中美合办、具有独立法人资格的国际化研究型大学。由美国纽约大学与华东师范大学联合创办,无缝接入NYU全球教育体系。
● 核心特色:坐落于上海浦东陆家嘴金融区,打造“小而精”的沉浸式跨文化学习环境。师生比1:8,采用全英文、小班化的通识博雅教育模式。学生可灵活选择遍布纽约、阿布扎比等地的全球流动学习机会。
● 学位证书:毕业生将获得上海纽约大学学士学位证书(中国教育部认可)、本科毕业证书,以及美国纽约大学学士学位证书(与纽约校区证书一致)。
昆山杜克大学
● ·官方定位:由美国杜克大学、武汉大学及昆山市人民政府合作创办的非营利性中美合办大学。旨在建设世界一流的以通识博雅教育为特色的大学。
● 核心特色:位于江苏昆山阳澄湖科技园,校园环境优美。传承美国杜克大学的先进教育理念和标准,采用跨学科的课程体系,鼓励学生自由探索。师资力量雄厚,超过80%的教授来自杜克大学。
● 学位证书:毕业生将获得昆山杜克大学学士学位证书(中国教育部认可)、本科毕业证书,以及美国杜克大学学士学位证书(与杜克大学主校区证书一致)。
两校申请流程
学校 | 申请系统 | 核心材料与环节(针对高考生) | 我们的定制化支持 |
上海纽约大学 | 上纽专属申请系统 | 初审材料: - 高中成绩单 - 250字英语文书(Are you a bridge builders?) - 活动与成就证明
面试及校园日活动: - 线上AI录像面试 - “校园日活动”(含全英文模拟课堂、写作、团队活动、面试等综合评估) | 全流程深度指导: • 文书精修:深挖个人特质,精准回应“如何帮助/领导他人;如何解决问题;如何应对挑战” • AI面试特训:针对AI面试题型进行策略辅导与模拟演练 • 校园日全真模拟:中教外教联合辅导,覆盖模拟课堂、团队协作、一对一面试 • 英语沟通力强化:提升学术英语表达与跨文化交际能力 |
昆山杜克大学 | 昆杜专属申请系统 | 初审材料: - 高中阶段成绩单(必须提供) -高中生综合素质评价表以及课外活动荣誉证明(非必须提供) -标准化考试成绩(非必须提供)
面试及校园日活动: - 线上AI录像面试 - “校园日活动”(含写作笔试、面试以及团队活动等综合评估) | 全方位精准赋能: • 材料包优化:指导活动列表填写与文书构思,突出领导力与独特性 • AI面试特训:针对AI面试题型进行策略辅导与模拟演练 • 校园日辅导:笔试(批判性阅读与写作)技巧与面试实战模拟 |
QS100混申无忧计划
国家无忧:美、加、英、澳、港、新、瑞、德等多国/地区混合申请,打破地域限制。
院校无忧:精选QS世界大学排名前100名校,专注高端升学。
价格透明:无隐藏排名费、无国家加报费,全拒按合同协议退费。
导师全程护航:留学顾问 + 背景规划顾问 + 职业规划导师 + 硕士学长学姐 + 外籍文书导师五位一体全程陪伴。
文书定制:中外籍导师联合打造,一对一高端文书定制与润色。
职业对接:匹配名企在职导师,Case by Case 深度职业规划指导。
2024-03-08
2025-11-15
2024-10-12
2025-11-11
2025-09-12
2023-06-07
2025-10-24
2025-11-07
2023-08-17
2024-08-13