
从6月23日,也就是本周日开始,今年高考就要进入放榜阶段了!对于考生来说,眼下最重要的事情莫过于志愿填报了。那何时开始进行志愿填报,填报志愿前考生要做哪些准备?如何挑选最适合自己的志愿进行填报呢? 北京:首次志愿填报6月27日至7月1日 江苏:第一阶段6月28日至7月2日 河南:第一阶段6月26日8:00—28日18:00 湖北:6月29日~7月2日 四川:本科提前批6月26日12:00截止,其余本科志愿为6月29日17:00截止 陕西:第一阶段为6月24日12:00至6月27日12:00 …… *篇幅有限,仅做部分省份本科志愿填报展示,想了解更多省份的志愿填报时间,可以添加小美老师进行咨询哦! 高考成绩:很大程度上决定可选择的院校和专业去向。 院校综合情况:既要看院校的历史、地域,也要看院校综合办学实力。 兴趣爱好/专业就业:关系到学生的学习兴趣和职业方向。 身体条件:有的专业受视力、色觉、器质性健康状况的限制;部分院校按专业学习要求,会对单科成绩和外语口语等方面提出要求。 注意志愿之间的梯度:建议高、中、低搭配填报,较为合理,避免退档风险。 相信在考试结束的这段时间,考生及家长们除了终于能松口气外,还对大学志愿填报有了一些新的想法和思考: “高考成绩除了能升国内高校,还能申请哪些国外大学?” “高考后选择申请海外大学,影响国内高考志愿填报吗?” “国内院校VS海外院校,怎么选择能让自己的高考分数效益最大化?” “除了高考,还有其他能帮助孩子上牛校的升学通道吗?” …… 其中不难看出,家长们为了避免“一考定终身”,都在为孩子寻找更多的升学路径。而这两年,中外合作办学项目凭借比名校普通专业更低的分数线、毕业到手国内外双文凭及接受国外大学教育/出国留学机会的优势,逐渐走入家长和同学们的视野。 那么中外合作办学有哪些项目?报考难度大吗?接下来就跟着小美老师一起来看看吧! 中外合作办学是指中国高校与国外高校合作,共同举办的教育项目。它结合了中外优质教育资源,为学生提供国际化的学习体验。成绩优秀的同学,可以直接用高考成绩申请: 除此之外,在985高校中,绝大部分都开设了中外办学合作项目,部分高校在中外合作办学项目上成立了学院,一些则是以项目进行。以下项目都属于985院校与国外院校的强强合作,申请难度略低于第一梯队的上海纽约大学、昆山杜克大学等。 中国农业大学-康奈尔大学 华中科技大学-法国巴黎萨克雷大学 电子科技大学-格拉斯哥学院 四川大学-匹兹堡学院 山东大学-澳国立联合理学院 北航中法工程师学院 哈尔滨工程大学南安普顿海洋工程联合学院 大连理工大学-加州大学欧文分校中美联合学院 中国人民大学中法学院 更多中外合作办学项目部分汇总在下图啦,家长和同学们按照需要查看。 中外合作办学最关键原因还可以用低于本科线的分数上985、211大学,这对于绩不理想、希望追求性价比、想要出国过渡的同学而言是相当不错的一个选择! 比如,中国人民大学中外合作项目是跟法国索邦大学、蒙彼利埃保罗-瓦莱里大学、KEDGE商学院合作的,专业有金融学、国民经济管理、法语、数学与应用数学、人力资源管理、传播学,最高可以降30分左右录取。 浙江大学有两个中外合作项目,一个是和英国爱丁堡大学合作的项目,招生的专业是生物医学、生物信息学,另外一个是和美国伊利诺伊大学厄巴纳香槟校区的合作项目,招生的专业是电气工程及其自动化、机械工程、电子与计算机工程、土木工程,最高可以降40分左右录取。 除了中外合作办学外,高考后还可以选择海外留学,为孩子的未来寻找更多升学的可能。对于高考成绩不理想的学生,通过预科或国际大一课程可以作为过渡,为孩子提供更多机会进入海外高校,实现曲线救国的弯道超车。 而对于成绩优异的同学而言,也可以用高考成绩直接申请国内、国外名校,给自己未来更多不同的选择。 并且选择出国留学,还能申请到排名更靠前的学业,以2024QS排名为例,大部分国外院校的全球排名还比国内院校的排名靠前: 因此,高考后无论是选择中外合作办学还是出国留学,都能为孩子找到更多升全球名校的机会! 目前,许多考生家庭都面临着择校和规划的重大抉择。在这个关键时刻,选择一个适合的升学方案至关重要。那么,如何才能成功申请到匹配孩子的心仪名校呢?具体如何为孩子填报一个理想的高考志愿呢? ⏰6月29日13点30 美中国际教育展 暨中高考多元升学解析会 一站式解答您的升学难题⬇ 应届高考生快速转轨留学方案 普高生语言考试快速出分秘诀 从2024高考数据探新高考升学趋势 低分逆袭,中外合作办学不踩雷攻略 排名越来越高的澳洲留学扫盲 在美中国际教育展活动现场,除了能获得升学规划和志愿填报指导外,还有更多惊喜好礼等你来领哦!即刻添加小美老师,预约免费活动名额吧! 扫码添加小美老师获取 1v1免费留学咨询规划















多元升学-高考留学登科计划
项目亮点:
1、覆盖国家广:包括中外合作办学项目,覆盖英国、美国、加拿大、澳大利亚、日本、韩国、西班牙、法国、德国、马来西亚、泰国、中国香港、国澳门、新加坡等国家地区等。
2、选择更自由:不再“一考定终身”,拥有国内外多项录取选择
3、心态更从容:提前获得海外录取,减轻高考压力,发挥更稳定
4、留学路径多样:海外多国接受高考成绩直录,申请时间灵活
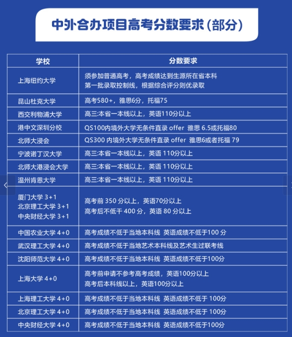
中外合作名校申请计划
上海纽约大学
● 官方定位:中国第一所中美合办、具有独立法人资格的国际化研究型大学。由美国纽约大学与华东师范大学联合创办,无缝接入NYU全球教育体系。
● 核心特色:坐落于上海浦东陆家嘴金融区,打造“小而精”的沉浸式跨文化学习环境。师生比1:8,采用全英文、小班化的通识博雅教育模式。学生可灵活选择遍布纽约、阿布扎比等地的全球流动学习机会。
● 学位证书:毕业生将获得上海纽约大学学士学位证书(中国教育部认可)、本科毕业证书,以及美国纽约大学学士学位证书(与纽约校区证书一致)。
昆山杜克大学
● ·官方定位:由美国杜克大学、武汉大学及昆山市人民政府合作创办的非营利性中美合办大学。旨在建设世界一流的以通识博雅教育为特色的大学。
● 核心特色:位于江苏昆山阳澄湖科技园,校园环境优美。传承美国杜克大学的先进教育理念和标准,采用跨学科的课程体系,鼓励学生自由探索。师资力量雄厚,超过80%的教授来自杜克大学。
● 学位证书:毕业生将获得昆山杜克大学学士学位证书(中国教育部认可)、本科毕业证书,以及美国杜克大学学士学位证书(与杜克大学主校区证书一致)。
两校申请流程
学校 | 申请系统 | 核心材料与环节(针对高考生) | 我们的定制化支持 |
上海纽约大学 | 上纽专属申请系统 | 初审材料: - 高中成绩单 - 250字英语文书(Are you a bridge builders?) - 活动与成就证明
面试及校园日活动: - 线上AI录像面试 - “校园日活动”(含全英文模拟课堂、写作、团队活动、面试等综合评估) | 全流程深度指导: • 文书精修:深挖个人特质,精准回应“如何帮助/领导他人;如何解决问题;如何应对挑战” • AI面试特训:针对AI面试题型进行策略辅导与模拟演练 • 校园日全真模拟:中教外教联合辅导,覆盖模拟课堂、团队协作、一对一面试 • 英语沟通力强化:提升学术英语表达与跨文化交际能力 |
昆山杜克大学 | 昆杜专属申请系统 | 初审材料: - 高中阶段成绩单(必须提供) -高中生综合素质评价表以及课外活动荣誉证明(非必须提供) -标准化考试成绩(非必须提供)
面试及校园日活动: - 线上AI录像面试 - “校园日活动”(含写作笔试、面试以及团队活动等综合评估) | 全方位精准赋能: • 材料包优化:指导活动列表填写与文书构思,突出领导力与独特性 • AI面试特训:针对AI面试题型进行策略辅导与模拟演练 • 校园日辅导:笔试(批判性阅读与写作)技巧与面试实战模拟 |
QS100混申无忧计划
国家无忧:美、加、英、澳、港、新、瑞、德等多国/地区混合申请,打破地域限制。
院校无忧:精选QS世界大学排名前100名校,专注高端升学。
价格透明:无隐藏排名费、无国家加报费,全拒按合同协议退费。
导师全程护航:留学顾问 + 背景规划顾问 + 职业规划导师 + 硕士学长学姐 + 外籍文书导师五位一体全程陪伴。
文书定制:中外籍导师联合打造,一对一高端文书定制与润色。
职业对接:匹配名企在职导师,Case by Case 深度职业规划指导。
2025-11-21
2025-09-05
2025-06-24
2023-06-08
2025-10-16
2025-11-14
2025-10-27
2025-11-08
2025-07-31
2025-11-10