很多同学和家长们都会有个误区,认为出国留学只是给学历“镀层金”,但其实大家不知道的是,出国留学后,同学们的身份也“镀了层金”!
我们先了解一下留学生身份是如何界定的:
1⃣出境学习的时间在1年以上(365天),通过提供出境记录判定。
2⃣获得的国外院校学位证书,并通过留学服务中心认证与留学中心海外学历认证证书判定。
以上两个条件均满足者,可以界定为留学生身份,享受国家给予留学生的福利政策!
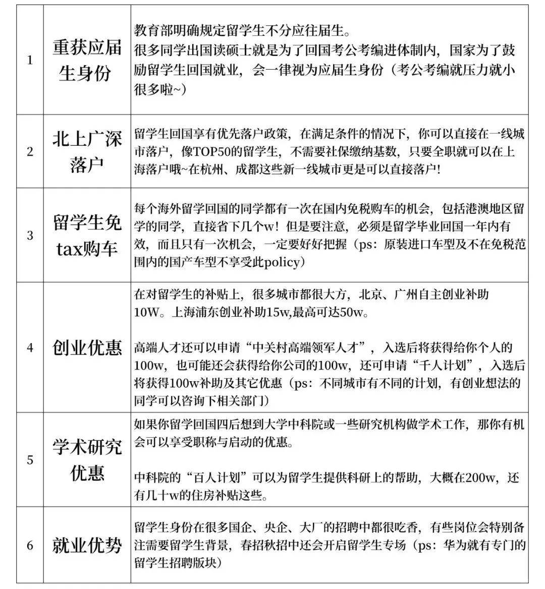
????留学生回国福利(详细见图)主要有以下几点????


每个城市都有着不同福利政策规定,想知道细节的同学们可添加小美学姐了解更多哦~

多元升学-高考留学登科计划
项目亮点:
1、覆盖国家广:包括中外合作办学项目,覆盖英国、美国、加拿大、澳大利亚、日本、韩国、西班牙、法国、德国、马来西亚、泰国、中国香港、国澳门、新加坡等国家地区等。
2、选择更自由:不再“一考定终身”,拥有国内外多项录取选择
3、心态更从容:提前获得海外录取,减轻高考压力,发挥更稳定
4、留学路径多样:海外多国接受高考成绩直录,申请时间灵活
中外合作名校申请计划
上海纽约大学
● 官方定位:中国第一所中美合办、具有独立法人资格的国际化研究型大学。由美国纽约大学与华东师范大学联合创办,无缝接入NYU全球教育体系。
● 核心特色:坐落于上海浦东陆家嘴金融区,打造“小而精”的沉浸式跨文化学习环境。师生比1:8,采用全英文、小班化的通识博雅教育模式。学生可灵活选择遍布纽约、阿布扎比等地的全球流动学习机会。
● 学位证书:毕业生将获得上海纽约大学学士学位证书(中国教育部认可)、本科毕业证书,以及美国纽约大学学士学位证书(与纽约校区证书一致)。
昆山杜克大学
● ·官方定位:由美国杜克大学、武汉大学及昆山市人民政府合作创办的非营利性中美合办大学。旨在建设世界一流的以通识博雅教育为特色的大学。
● 核心特色:位于江苏昆山阳澄湖科技园,校园环境优美。传承美国杜克大学的先进教育理念和标准,采用跨学科的课程体系,鼓励学生自由探索。师资力量雄厚,超过80%的教授来自杜克大学。
● 学位证书:毕业生将获得昆山杜克大学学士学位证书(中国教育部认可)、本科毕业证书,以及美国杜克大学学士学位证书(与杜克大学主校区证书一致)。
两校申请流程
学校 | 申请系统 | 核心材料与环节(针对高考生) | 我们的定制化支持 |
上海纽约大学 | 上纽专属申请系统 | 初审材料: - 高中成绩单 - 250字英语文书(Are you a bridge builders?) - 活动与成就证明
面试及校园日活动: - 线上AI录像面试 - “校园日活动”(含全英文模拟课堂、写作、团队活动、面试等综合评估) | 全流程深度指导: • 文书精修:深挖个人特质,精准回应“如何帮助/领导他人;如何解决问题;如何应对挑战” • AI面试特训:针对AI面试题型进行策略辅导与模拟演练 • 校园日全真模拟:中教外教联合辅导,覆盖模拟课堂、团队协作、一对一面试 • 英语沟通力强化:提升学术英语表达与跨文化交际能力 |
昆山杜克大学 | 昆杜专属申请系统 | 初审材料: - 高中阶段成绩单(必须提供) -高中生综合素质评价表以及课外活动荣誉证明(非必须提供) -标准化考试成绩(非必须提供)
面试及校园日活动: - 线上AI录像面试 - “校园日活动”(含写作笔试、面试以及团队活动等综合评估) | 全方位精准赋能: • 材料包优化:指导活动列表填写与文书构思,突出领导力与独特性 • AI面试特训:针对AI面试题型进行策略辅导与模拟演练 • 校园日辅导:笔试(批判性阅读与写作)技巧与面试实战模拟 |
QS100混申无忧计划
国家无忧:美、加、英、澳、港、新、瑞、德等多国/地区混合申请,打破地域限制。
院校无忧:精选QS世界大学排名前100名校,专注高端升学。
价格透明:无隐藏排名费、无国家加报费,全拒按合同协议退费。
导师全程护航:留学顾问 + 背景规划顾问 + 职业规划导师 + 硕士学长学姐 + 外籍文书导师五位一体全程陪伴。
文书定制:中外籍导师联合打造,一对一高端文书定制与润色。
职业对接:匹配名企在职导师,Case by Case 深度职业规划指导。
2025-10-23
2024-01-05
2023-06-14
2025-11-13
2025-11-15
2023-11-09
2025-11-05
2025-11-17
2024-05-17
2025-11-20